Ϊ½ø½¨¹á³¹µ³ÖÐÑë¡¢¹úÎñÔº¹ØÓÚÔÚ³¬´óÌØ´ó³ÇÊлý¼«Íƶ¯³ÇÖдåˢеľö²ß²¿Êð£¬ÍƽøÈ˾ӻ·¾³¸ÄÉÆ£¬ÊµÏÖÕûÓ×ÎÒÃñסÓÐËù¾Ó£¬Ë÷ÇóÓµÓÐÖйúÌØÉ«µÄ³¬´óÌØ´ó³ÇÊгÇÖдåË¢ÐÂÀíÂÛ¡¢Ä£Ê½¡¢²½Öè¼°õè¾¶£¬ÓÉÖйúÈËÃñ´óѧ¹«¹²ÖÎÀíѧԺ¡¢¹ã¶«Ê¡¾É³ÇÕò¾É³§·¿¾É´åׯˢÐÂлᡢ±±¾©´óѧÉîÛÚ×êÑÐÉúÔº¡¢Öйú³ÇÊаÙÈËÂÛ̳¡¢ÖйúÈËÃñ´óѧ¹ú¶È·¢Õ¹ÓëÕ½Êõ×êÑÐÔº½áºÏÖ÷°ì¡°Öйú³ÇÊаÙÈËÂÛ̳2023Çï¼¾ÂÛ̳ôßÖйúʽÏÖ´ú»¯Ó볬´óÌØ´ó³ÇÊгÇÖдåˢпç½ç×êÑлᡱ¡£»áÒ齫ÓÚ2023Äê10ÔÂ14ÈÕÔÚÖйúÈËÃñ´óѧÕÙ¿ª¡£
±¾´Î×êÑлὫÊáÀíÎÒ¹úÖØÒª³¬´óÌØ´ó³ÇÊгÇÖдåµÄ½ü¿ö¡¢³ÇÖдåˢеĹؼüì¶ÜÓëÄѵ㡢³ÇÖдåˢеÄÔì¶È´´Ð¡¢¾ÑéÓë½Ìѵ£¬ÑÐÅÐÎÒ¹ú³ÇÖдåˢз¢Õ¹Ç÷ÏòÓëÌôÕ½£¬ÌáÁ¶×ܽáÓµÓÐÖйúÌØÉ«µÄ³ÇÖдåË¢ÐÂÀíÂÛ·ÖÎö¿ò¼ÜºÍÓÐЧµÄʵ¼Êģʽ£¬Îª¹ú¶ÈÃÀÂú³ÇÖдåË¢ÐÂÕþ²ßϵͳÌṩѧÊõÖ§³Ö¡£
1.¹¦·ò¼°µØÖ·
2023Äê10ÔÂ14ÈÕ£¨ÐÇÆÚÁù£©
ÖйúÈËÃñ´óѧÁ¢µÂÂ¥11²ã1138»ã±¨Ìü
2.×éÖ¯µ¥Ôª
Ö÷°ìµ¥Ôª
ÖйúÈËÃñ´óѧ¹«¹²ÖÎÀíѧԺ¡¢¹ã¶«Ê¡¾É³ÇÕò¾É³§·¿¾É´åׯˢÐÂлᡢ±±¾©´óѧÉîÛÚ×êÑÐÉúÔº¡¢Öйú³ÇÊаÙÈËÂÛ̳¡¢ÖйúÈËÃñ´óѧ¹ú¶È·¢Õ¹ÓëÕ½Êõ×êÑÐÔº
³Ð°ìµ¥Ôª
ÖйúÈËÃñ´óѧ¹«¹²ÖÎÀíѧԺ
а쵥Ԫ
Öйú³ÇÊй滮ѧ»á¹æ»®Ö´Ðзֻᡢ¹ã¶«CA88³ÇÊиüÐÂÓÐÏÞ¹«Ë¾¡¢ÖеØÖǹȣ¨±±¾©£©¿Æ¼¼²úÒµ·¢Õ¹ÓÐÏÞ¹«Ë¾
3.²ÎÓëÈËÔ±£¨Ô¼60ÈË£©
ר¼ÒѧÕߣ¨À´×Ô¹úÄÚ±í¸ßУ¡¢¹æ»®Éè¼ÆºÍ×êÑлú¹¹£©
ÆóÒµ´ú±í£¨À´×ÔÉîÛÚ¡¢¹ãÖÝ¡¢¶«Ý¸µÈ³ÇÊдÓʳÇÊиüÐÂÒµÎñµÄÆóÒµ£©
4.»áÒé´ó¾Ö
»áÒé²ÉÈ¡¡°ÏßÏÂ+ÏßÉÏ¡±·½Ê½ÕÙ¿ª¡£³ýÌØÑû¼Î±öÏÖ³¡²Î»á±í£¬ÆäËû²Î»áÈËԱͨ¹ýÏßÉÏÖ±²¥Æ½Ì¨²Î»á¡£
»áÒéÖ±²¥¶þάÂ룺

5.»áÒéÄÚÈÝ
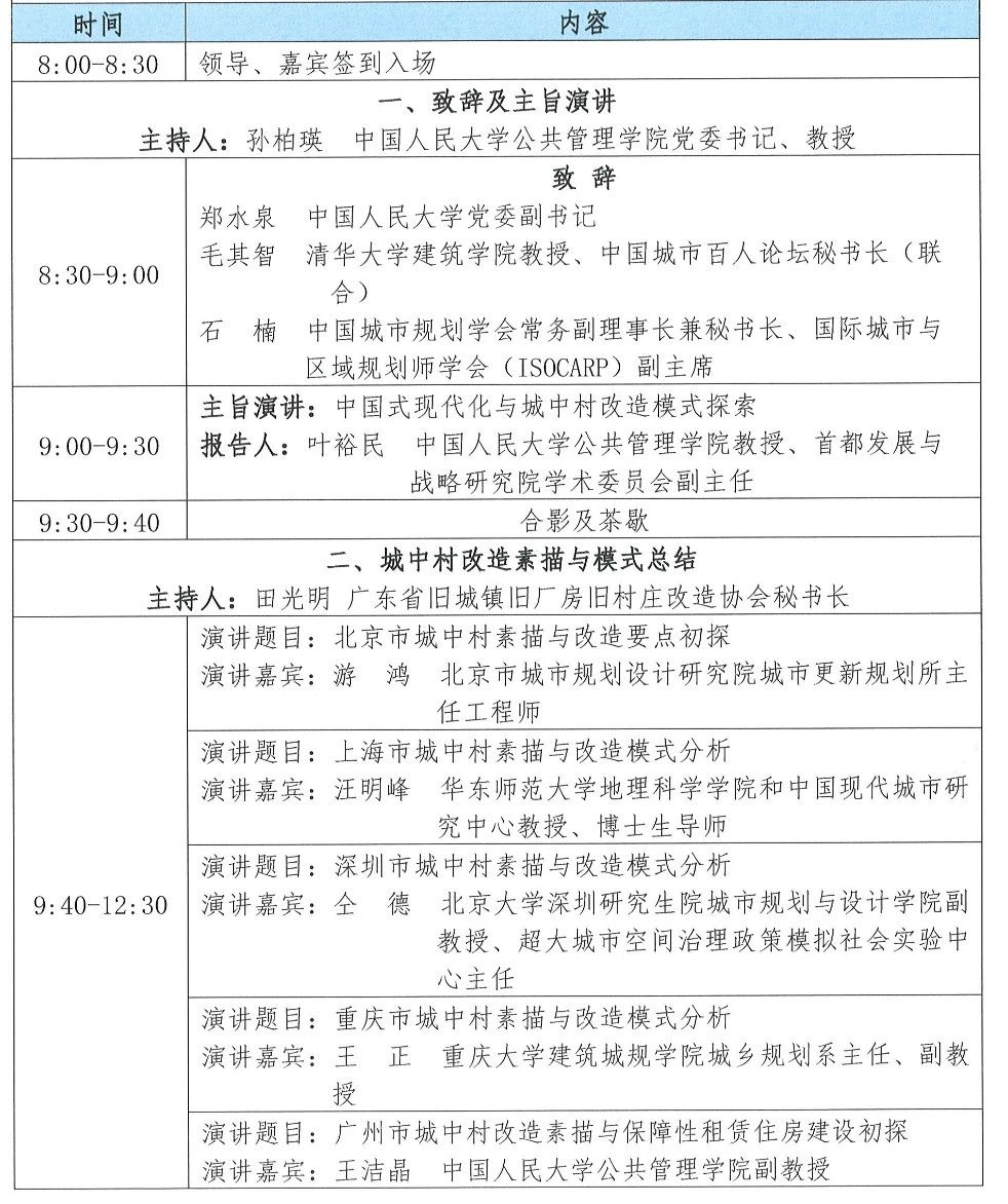
£¨Ò»£© ³ÇÖдåË¢ÐÂËØÃèÓëģʽ×ܽá
Ô¼Çë±±¾©¡¢ÉϺ£¡¢¹ãÖÝ¡¢ÉîÛÚ¡¢³É¶¼¡¢³ÁÇì¡¢Î人¡¢¶«Ý¸µÈ³ÇÊзÖÏí¸÷×Ô³ÇÊеijÇÖдåËØÃ衢ì¶ÜÀ§¾³ºÍ¾ÑéģʽµÈ¡£
£¨¶þ£© Æóҵʵ¼Ê
Ô¼Çë¹ãÖÝ¡¢¶«Ý¸µÈ³ÇÊÐµÄÆóÒµ·ÖÏí³ÇÖдåˢоßÌå°¸ÀýµÄ¾Ñé×ö·¨¡£
£¨Èý£© ѧÊõË÷Çó
ÝÓÈÆ³ÇÖдåË¢ÐÂÀíÂÛ·ÖÎö¿ò¼ÜºÍÓÐЧµÄʵ¼Êģʽ£¬Ô¼Çë¹úÄÚ±íר¼Ò½øÐзÖÏíºÍ×êÑС£
6.ýÌåÖ§³Ö¼°Ö±²¥Æ½Ì¨
ÄâÔ¼ÇëÒµÄÚȨÍþÔÓÖ¾¡¶³ÇÊй滮¡·¡¶µØÀíѧ±¨¡·¡¶¹ú¼Ê³ÇÊй滮¡·¡¶¹ã¶«Èý¾ÉˢС·±à×ë²ÎÓë»áÒé²¢½øÐÐÐû´«¡£
ÄâÔ¼ÇëлªÉç¡¢ÖйúÉç¿Æ±¨¡¢ÖйúÇàÄ걨¡¢Öйú¾¼ÃÍø¡¢Öйú¾¼Ãµ¼±¨¡¢Öйú¾¼Ãʱ±¨¡¢Öйú¾Óª±¨¡¢¹ú¶È·¢¸ÄίÖкêÍø¡¢Öйú³ÇÊй滮ѧ»áÍøÕ¾¡¢Öйú¾¼ÃÍø¡¢Öйú³ÇÊб¨¡¢·ï»ËÍø²Æ¾¡¢·ï»ËÍø·¿²ú¡¢ÖÐÔʱ±¨¡¢ÖðÈÕ¾¼ÃÐÂÎÅ¡¢Ö¤È¯Ê±±¨¡¢¶¦ÐÂÄڲΡ¢¾¼Ã²Î¿¼±¨¡¢ÄÏ·½ÈÕ±¨¡¢µÚÒ»²Æ¾¡¢ÉîÛÚÉ̱¨¡¢ËѺü³ÇÊÓעо©±¨¡¢ÅìÅÈÐÂÎÅ¡¢±±¾©´óѧֱ²¥Æ½Ì¨¡¢ÐÂÀËÀÖ¾ÓÍø¡¢¹ú¼Ê³ÇÊй滮¹«¼ÒºÅµÈ½øÐÐÐû´«¡¢±¨Â·ºÍÖ±²¥¡£»áÒéÇé¿ö¼°³É¾ÍÄâÔÚ¸÷Ö÷°ì·½¡¢Ð°ì·½¡¢³Ð°ì·½ÍøÕ¾»ò¹«¼ÒºÅ¡¢ÓйØÃ½ÌåµÈÆ½Ì¨Â½ÐøÍÆËÍ¡£
7.»áÒéÁªÏµÈË
ФÓ 18925089903
Áζ 13264368682



Ñݽ²¼Î±ö¼ò½é
£¨ÒÀÕÕÐÕÃû±Ê»ÅÅÐò£©

Chris Hamnett
Ó¢¹úÂ׶عúÍõѧԺ£¨King¡¯s College London£©µØÀíϵÈÙÐݽÌÊÚ£¬Æä×êÑÐÁìÓòÖØÒªÔ̺¬È«Çò³ÇÊÓעס·¿¡¢Éç»á¼«»¯ºÍÊ¿É𻯵ȣ¬ÖøÊö¿í·ºÇÒÓÐÓ°ÏìÁ¦¡£Hamnett½ÌÊÚ2007Ä굱ѡΪӢ¹úÉç»á¿ÆÑ§ÔºÔºÊ¿£¨Fellow of the Academy of Social Sciences£©£¬2010Ä굱ѡΪӢ¹ú»Ê¼ÒÎÄÒÕѧ»á»áÊ¿£¨Fellow of the Royal Society of Arts£©£¬Í¬ÄêÈÙ»ñÓ¢¹ú»Ê¼ÒµØÀíѧ»á£¨RGS-IBG£©Ðû¸æµÄBack½¹ØÂ¡£

Delik Hudalah
Ó¡¶ÈÄáÎ÷ÑÇÍò¡¼¼ÊõѧԺ(ITB)¹¹Öþ¡¢¹æ»®ºÍÕþ²ß·¢Õ¹Ñ§Ôº(SAPPD)µÄ½ÌÊÚ¡£DelikÊÇһλ³ÇÊй滮ʦºÍµØÀíѧ¼Ò£¬×¨Ò»ÓÚÑÇÖÞгǡ¢³Ç½¼ºÍ¶àÊý»áµÄ·¢Õ¹¡£ËûÓÈÆä¹Ø×¢Éç»á¾¼ÃºÍ¿Õ¼äÖ®¼äÏ໥×÷ÓúÍì¶Ü£¬ÒÔ¼°³ÇÊÐÌìǵµÄÔÙ³ö²úºÍ¹æ»®¹ý³Ì¡£

ÍõÕý
³ÁÇì´óѧ¹¹Öþ³Ç¹æÑ§Ôº³ÇÏç¹æ»®ÏµÖ÷ÈΡ¢¸±½ÌÊÚ£»Öйú³ÇÊй滮ѧ»áɽµØÑ§ÊõίԱ»á¸±ÃØÊ鳤£¬Öйú³ÇÊй滮ѧ»á¹æ»®Ö´ÐÐѧÊõίԱ»áίԱ£»³ÁÇìÊй滮ѧ»á¸±ÃØÊ鳤£¬³ÁÇìÊÐÇøÏØÊ×ϯ¹æ»®Ê¦¡£ÖØÒª´ÓÊÂÉú̬³ÇÊÐÉè¼Æ¡¢º¹ÇàÎÄ»¯±£»¤Óë³ÇÊиüÐÂ×êÑС£

Íõ½à¾§
ÏÖÈÎÖйúÈËÃñ´óѧ¹«¹²ÖÎÀíѧԺ¸±½ÌÊÚ£¬ÊÜÆ¸ÎªÖйúÈËÃñ´óѧ¡°×¿Ô½Ñ§Õß¡±Ö§³Ö´òËãÇàÄêB¸Ú¡£±¾¿ÆºÍ˶ʿ±ÏÒµÓÚ±±¾©´óѧ£¬ÓÚÏã¸Û´óѧ¹¹ÖþѧԺ»ñµÃ²©Ê¿Ñ§Î»£¬Ïã¸Û´óѧÀî¼Î³Ï½±»ñµÃÕß¡£ÖØÒª×êÑз½ÏòΪ³ÇÕò»¯¡¢È˶¡Ç¨áã¡¢ÊÐÃñ»¯ºÍ³ÇÊÐÖÎÀí¡£ÔÚ¹úÄÚ±í³ÛÃûÆÚ¿¯Éϰ䷢ÂÛÎÄ40ÓàÆª£¬³ö°æÓ¢ÎÄ׍ָ1²¿£¬Ö÷³Ö2Ïî¹ú¶È×Ô¿ÆÏîÄ¿¡£

µË¿°Ç¿
ÖÎÀíѧ²©Ê¿£¬×¢²á¹æ»®Ê¦£¬¹ãÖÝÊй滮ºÍÌìÈ»×ÊÔ´¾Ö¸±¾Ö³¤¡£³Ö¾Ã´ÓʺÍ×êÑгÇÊиüС¢³ÇÖдåˢС¢Ãû³Ç±£»¤¡¢µØÆ¤×ÊÔ´±£»¤ÀûÓ㬺Óɽ¿Õ¼ä¹æ»®¼ÙÔì¡¢ÖÎÀí¼°Ö´Ðй¤×÷£¬ÊǹãÖݳÇÊиüС¢Ãû³Ç±£»¤¡¢³ÇÖдåË¢ÐÂÕþ²ßµÄÖØÒªÔì¶©ÕßÖ®Ò»¡£½ÏÔçϵͳ×êÑдæÁ¿µØÓò¾ßÌ广»®ºÍµÍЧÓõØÔÙ¿ª·¢¹¤×÷£¬Ìá³ö¹æ»®Òª´Ó¡°ÊØÃÅÔ±£¢Ïò¡°ÒýÁìÕߣ«ÊØÃÅÕߣ¢×ª±ä£¬Òª´Ó¼¼ÊõͼÔòÏòÒԳɾÍÀ¶Í¼Îª»ù´¡µÄ¡¢µþ¼ÓµØÆ¤µÈ¹«¹²Õþ²ßµÄ¿Õ¼äÖÎÀíÐ͹滮ת±ä£¬Íƶ¯³ǫ̈³ÇÖдåË¢ÐÂÖÐÃæÏòÐÂÊÐÃñµÄס·¿¹©¸øÕþ²ß¡£

ʯ½¨Òµ
¶«Ý¸Êгǽ¨¹æ»®Éè¼ÆÔº¸üÐÂ×êÑÐÖÐÐÄÕÆ¹ÜÈË¡¢Ñз¢ËùËù³¤£¬×¢²á¹æ»®Ê¦¡¢¸ß¼¶¹¤³Ìʦ¡£2009ÄêÒÔÀ´²Î¼ÓÁ˶«Ý¸ÊгÇÊиüÐÂÕþ²ß×êÑм°³ÁÒª¹æ»®¼ÙÔìµÈ¹¤×÷£¬ÕƹÜÁ˶«Ý¸ÊÐÖÐÐijÇÇø³ÇÖдåµÄÆ¬Çø¾Óª¼°Á½È«¹¤×÷£¬ÕƹÜÁ˶«Ý¸ÊÐ60+6ÏÖ´ú»¯²úÒµÔ°ÇøµÄ¿Õ¼ä¹æ»®¼°½¨ÉèÔËÓª¹æ»®µÄ¼ÙÔ칤×÷£¬¶Ô¶«Ý¸µÄ³ÇÊиüС¢¹æ»®¹Ü¿Ø¼°Ö´ÐлúÔìµÈÁìÓòÓнÏÉî¿ÌµÄ×êÑС£

Ò¶Ô£Ãñ
ÖйúÈËÃñ´óѧ¹«¹²ÖÎÀíѧԺ½ÌÊÚ£¬Ñ§ÊõίԱ»áÖ÷ÈΣ¬Ê×¶¼·¢Õ¹ÓëÕ½Êõ×êÑÐÔºÔÖ´ÐÐÔº³¤¡£ÖØÒª×êÑÐÁìÓòΪÖйúÐÂÐͳÇÕò»¯ÓëÊÐÃñ»¯¡¢³¬´ó³ÇÊÐÖÎÀí¡¢³ÇÖдå¸üÐÂÖÎÀíµÈ¡£¹úÄÚÂÊÏÈÌá³ö¡°ÎÒ¹ú³¬´ó³ÇÊаüºÐÔ³ÇÖдå¸üÐÂÀíÂÛ¡±¡¢¡°Ð¶þÔª½á¹¹ÀíÂÛ¿ò¼Ü¡±µÈ¡£ÏȺó»ñ½ÌÓý²¿ 21 ÊÀ¼ÍÓÅÁ¼È˲ޱ¡¢±±¾©ÕÜѧÉç»á¿ÆÑ§ÓÅÁ¼³É¾Í½±¡¢±±¾©ÊÐÓÅÁ¼ÀÏʦ½±¡¢±±¾©Êо«Æ·½Ì²Ä½±µÈ¡£

Ìï¹âÃ÷
¹ã¶«Ê¡¾É³ÇÕò¾É³§·¿¾É´åׯˢÐÂлáÃØÊ鳤£¬ÖÎÀíѧ²©Ê¿£¨µØÆ¤×ÊÔ´ÖÎÀíרҵ£©£¬ÀíÂÛ¾¼Ãѧ²©Ê¿ºó£¬ÃÀ¹ú½Ó¼ûѧÕߣ¬ºÓɽ¸ß¼¶¹¤³Ìʦ¡£ÖкÓɽµØÑ§»áµØÆ¤¾¼Ã·Ö»áίԱ¡¢Öйú³ÇÊй滮ѧ»á³ÇÏç¹æ»®Ö´ÐÐѧÊõίԱ»áίԱ¡¢¹ã¶«Ê¡³ÇÊд´ÐÂ×êÑлḱ»á³¤¡¢¹ã¶«Ê¡³ÇÏ罨É蹤×÷ר¼ÒÕ÷ѯίԱ»áίԱ¡¢¹ã¶«Ê¡µØÆ¤Õû¶Ù¸´¿Ñ¿ª·¢¡¢½ÚÔ¼¼¯Ô¼¡¢¿Õ¼ä¹æ»®µÈר¼Ò¿âר¼Ò¡£

ÌïÀò
Ç廪´óѧ¹¹ÖþѧԺ³ÇÊй滮ϵ½ÌÊÚ¡¢²©µ¼¡¢¸±ÏµÖ÷ÈΣ¬µØÆ¤ÀûÓÃÓëס·¿Õþ²ß×êÑÐÖÐÐÄÖ÷ÈΡ£ÌìÈ»×ÊÔ´²¿ÖÇ»ÛÈ˾ӻ·¾³Óë¿Õ¼ä¹æ»®ÖÎÀí´´ÐÂÖÐÐÄÖ÷ÈΣ¬¼æÈÎÐÛ°²ÐÂÇø¹æ»®×¨¼ÒÆÀÒé×éר¼Ò¡¢Öйú³ÇÊпÆÑ§×êÑлáÐÂÐͳÇÕò»¯Óë³ÇÏç¹æ»®×¨ÒµÑ§ÊõίԱ»á³£Îñ¸±Ö÷ÈÎίԱ¡¢Öйú³ÇÊй滮ѧ»á³ÇÏç¹æ»®Ö´ÐÐίԱ»á¸±Ö÷ÈÎίԱ¡¢ÖкÓɽµØÑ§»áµØÆ¤¾¼Ã·Ö»á¸±Ö÷ÈÎίԱ¡¢ÖйúÇøÓò¿ÆÑ§Ð»áÀíÊ¡¢ÊÀ½ç»ªÈ˲»¶¯²úѧ»áÀíʵȡ£

ÙÚµÂ
±±¾©´óѧÉîÛÚ×êÑÐÉúÔº³ÇÊй滮ÓëÉè¼ÆÑ§Ôº×êÑÐÔ±¡¢²©Ê¿Éúµ¼Ê¦£¬ÉîÛÚÊÐÈËÎÄÉç¿Æ³Áµã×êÑлùµØ¡ª¡ª³¬´ó³ÇÊпռäÖÎÀíÕþ²ß·ÂÕÕÉç»á³¢ÊÔÖÐÐÄÖ÷ÈΡ£¼æÈÎÖйú³ÇÊй滮ѧ»áÁ÷Óò¿Õ¼ä¹æ»®·Ö»áίԱ¡¢¹æ»®Ö´ÐзֻáÇàÄêίԱ£¬Öлª½¨ÉèÖÎÀí×êÑлáÀíÊ£¬ÊÀ½ç»ªÈ˲»¶¯²úѧ»áÀíÊ£¬ÖйúÐÐÕþÇø»®ÓëÇøÓò·¢Õ¹Íƽø»áÐÐÕþÇø»®ÓëÇøÓòÖÎÀíרҵίԱ»áίԱ£¬ÉîÛÚÊÐÈË´ó³£Î¯»á¾¼Ã¹¤×÷ίԱ»áίԱ¡£

ÀîÖ¾¸Õ
Î人´óѧ³ÇÊÐÉè¼ÆÑ§ÔºÔº³¤¡¢½ÌÊÚ¡¢²©µ¼£¬ÖйúµØÀíѧ»á³ÇÊеØÀíרҵίԱ»á¸±Ö÷ÈΣ¬Öйú³ÇÊй滮ѧ»á³£ÎñÀíÊ£¬×¡·¿ºÍ³ÇÏ罨É貿¿ÆÑ§¼¼ÊõίԱ»áÉçÇø½¨ÉèרҵίԱ»áίԱ¡£ÖØÒª×êÑÐÖйú³ÇÊпռäתÐÍÓë¹æ»®£¬½üÆÚ¹Ø×¢³ÇÊеäÐÍÉç»á¿Õ¼äÈç³ÇÖд壬±í¹úÈ˾۾ÓÇø¡¢±£ÏÕ·¿ÉçÇø¡¢ÀϾÉÓ×Çø¼°³ÇÊиüС¢¹æ»®ºÍÖÎÀíµÈ£¬Í¨¹ýʵ֤½ÒʾÎÒ¹ú³ÇÊпռäÑÝ»¯µÄÌØµã¡¢»úÔ켰ЧӦ¡£

ºÎ´äȺ
¶«Ý¸CA88¼¯ÍÅ×ܲá¢Ó¢¹ú»Ê¼ÒÌØÐíÕÉÁ¿Ê¦£¨RICS£©¡¢¹ú¼Ê²»¶¯²úÕ÷ѯʦ£¨IRWA£©¡¢¹ú¶È×¢²áµØÆ¤¹À¼Ûʦ¡¢×¢²áµØÆ¤µÇ¼Ç´úÀíÈË¡¢¹ã¶«Ê¡Èý¾ÉË¢ÐÂлḱ»á³¤¡¢¹ã¶«Ê¡Èý¾ÉË¢ÐÂлáǰÆÚ¹¤×÷רί»áÖ÷ÈÎίԱ¡£Ç£Í·×é֯ʵÏÖÁË¡¶¹ã¶«Ê¡¡°Èý¾É¡±Ë¢ÐÂÏîĿǰÆÚ¹¤×÷²Ù×÷ģʽ×êÑл㱨¡·¡¼û·ÖÝÊдóÆÒÏØ¡°Èý¾É¡±Ë¢ÐÂÏîÄ¿²ðǨÅâ³¥³ß¶È¡·ºÍ¡¼û·ÖÝÊдóÆÒÏØ¡°Èý¾É¡±Ë¢ÐÂÏîÄ¿ºÏ×÷ÆóÒµ×¼ÈëǰÌá¡·µÈ¿ÎÌ⣬²Î¼ÓÁË¡¶¶«Ý¸ÊгÇÊиüÐÂǰÆÚ·þÎñÉ̲Ù×÷Ö¸Òý¡·¡¶¶«Ý¸ÊгÇÊиüвðǨÅâ³¥Ö¸Òý¡·µÈ¿ÎÌâ×êÑС£

ÍôÃ÷·å
»ª¶«Ê¦·¶´óѧµØÀí¿ÆÑ§Ñ§ÔººÍÖйúÏÖ´ú³ÇÊÐ×êÑÐÖÐÐĽÌÊÚ£¬²©Ê¿Éúµ¼Ê¦¡£ÖØÒª´ÓÊ»¥ÁªÍøÓëÇøÓò·¢Õ¹¡¢³ÇÊпռäÊý×Ö»¯×ªÐÍ¡¢³ÇÖдåË¢ÐÂÓë±íÀ´È˶¡×¡·¿µÈ×êÑз½Ïò£¬Ö÷³Ö¹ú¶ÈÉç¿Æ»ù½ð³ÁµãÏîÄ¿¡¢¹ú¶È×Ô¿Æ»ù½ðÏîÄ¿¡¢½ÌÓý²¿³Áµã×êÑлùµØ³Á´óÏîÄ¿¡¢ÉϺ£ÊнÌίÈËÎÄÉç¿Æ³Á´óÏîÄ¿µÈ£¬Òѳö°æ¡¶»¥ÁªÍø+³¤Èý½Ç¡·¡¶È«Çò³ÇÊпռä×éÖ¯¡·µÈ5²¿×¨ÖøºÍ°ÙÓàÆªÑ§ÊõÂÛÎÄ£¬²¢ÂŴλñ½ÌÓý²¿ºÍÉϺ£ÊÐÓÅÁ¼³É¾Í½±¡£

ËιãÖÇ
»ªÈóÖõسÇÊиüÐÂÊÂÒµ²¿¶«Ý¸ÇøÓò¸±×ܾÀí¡£¶«Ý¸ÄϳÇË®½§Í·¾É´åÕ÷²ðÏîÄ¿ÕÆ¹ÜÈË¡¢¶«Ý¸¶«³Ç»ðÁ¶Ê÷ÉçÇø³ÇÊиüÐÂÏîÄ¿ÕÆ¹ÜÈË¡¢¶«Ý¸ÄϳǺàÃÀÉçÇø³ÇÊиüÐÂÏîÄ¿ÕÆ¹ÜÈË¡£

³ÂÖ¾Ãô
¹ãÖÝÊгÇÊй滮¿±²âÉè¼Æ×êÑÐÔº×ܹ滮ʦ£¬¼æÈÎÐÛ°²·ÖÔºÔº³¤¡£½ÌÊÚ¼¶¸ß¼¶¹æ»®Ê¦£¬×¡·¿ºÍ³ÇÏ罨É貿¿ÆÑ§¼¼Êõ´òËãÏîÄ¿¿âר¼Ò£¬ÐÛ°²ÐÂÇø¹æ»®½¨Éè×êÑлḱ»á³¤¡¢Öйú¿±²âÉè¼ÆÐ»áÀíÊ¡¢Öйú¹æ»®Ñ§»á³ÇÊÐÉè¼ÆÑ§Î¯»áίԱ¡¢ÖÐÒԹ滮´´ÐÂÖÐÉúÀíÊ¡£ÖØÒª´Óʸ÷ÀàÐͳÇÊÐÉè¼Æ¡¢³ÇÊиüС¢¾ßÌ广»®µÈ¹æ»®Êµ¼Ê£¬»ñµÃ¹ú¶È¼¶¡¢Ê¡¼¶¡¢Êм¶ÓÅÁ¼³ÇÏç¹æ»®Éè¼Æ½±Ïî40ÓàÏî, ³ö°æ×¨Öø3±¾¡£

ÕÔì¿
ËÄ´¨´óѧ¹¹ÖþÓë»·¾³Ñ§Ôº¹¹ÖþϵÖ÷ÈΣ¬½ÌÊÚ£¬²©Ê¿Éúµ¼Ê¦£¬×¢²á³ÇÏç¹æ»®Ê¦¡£Öйú³ÇÊй滮ѧ»áÀíÊ£¬Öйú³ÇÊй滮ѧ»á³ÇÊиüзֻáίԱ£¬É½µØ³ÇÏç¹æ»®·Ö»áίԱ£¬ËÄ´¨Ê¡¹¹Öþʦѧ»á³ÇÊÐÉè¼ÆÓë¸üÐÂרί»áÖ÷ÈÎίԱ£¬³É¶¼ÊкÓɽ¿Õ¼ä¹æ»®ºÍÌìÈ»×ÊԴлḱÀíʳ¤£¬Ö÷³Ö¹ú¶È¼¶¿ÆÑпÎÌâ3ÏÖ÷³ÖÏîÄ¿Ôø»ñÈ«¹ú»òÊ¡¼¶ÓÅÁ¼³ÇÏç¹æ»®Éè¼Æ½±¡¢È«Çò¹æ»®Õ÷¼¯µÚÒ»Ãû¶àÏî¡£

ÄßÅô·É
ÖйúÉç»á¿ÆÑ§Ôº³ÇÊÐÓ뾺ÕùÁ¦×êÑÐÖÐÐÄÖ÷ÈΣ¬ÖйúÉç»á¿ÆÑ§Ôº²Æ¾Õ½Êõ×êÑÐÔºÔº³¤ÖúÀí£¬×êÑÐÔ±£¬²©Ê¿Éúµ¼Ê¦¡£ÖØÒªÖÂÁ¦ÓÚ³ÇÊо¼Ãѧ¡¢·¿µØ²ú¾¼Ãѧ¡¢¾ºÕùÁ¦¾¼ÃѧµÈ×êÑС£Öйú³ÇÊо¼Ãѧ»á¸±»á³¤£¬Öйú³ÇÊаÙÈËÂÛÌ³ÃØÊ鳤¡£ÖйúÉç¿ÆÔº-½áºÏ¹úÈ˾ÓÊð½áºÏ¿ÎÌâ×é×鳤¡¢Ê×ϯ³ÇÊо¼Ãѧ¼Ò£¨2016-2022£©¡£Ïã¸ÛÖÐÎÄ´óѧÈÙÓþ×êÑÐÔ±¡¢»ªÖпƼ¼´óѧ¡¢ÄÏ¿ª´óѧµÈ¼æÖ°½ÌÊÚ£¬¹úÎñÔºÌØÊâ½òÌùר¼Ò£¬ÎÄ»¯Ãû¼Òôß¡°ËĸöÒ»Åú¡±È˲ţ¬¶à¸öÊ¡ÊÐÈ·µ±¾ÖÕÕ·÷ºÍÖÇ¿âר¼Ò¡£

Óκè
ÏÖÈα±¾©ÊгÇÊй滮Éè¼Æ×êÑÐÔº³ÇÊиüй滮ËùÖ÷È餳Ìʦ¡¢¸ß¼¶¹¤³Ìʦ£¬Öйú³ÇÊй滮ѧ»áס·¿×¡Çø×¨Î¯»áÇàÄêίԱ¡£±±¾©´óѧ³ÇÊÐÓëÇøÓò¹æ»®Ë¶Ê¿£¬ºÉÀ¼Twente´óѧ³ÇÊй滮ÓëÖÎÀí˶ʿ¡£ÖØÒª×êÑз½ÏòΪºÓɽ¿Õ¼ä¹æ»®¡¢³ÇÊиüС¢×¡·¿¹æ»®¡¢¹ú¼Ê³ÇÊй滮µÈ¡£²Î¼Ó¡¶±±¾©ÊгÇÊиüÐÂÌõÀý¡·²ÝÄâÓë³ÁµãÁ¢·¨ÎÊÌâ×êÑй¤×÷£¬×÷ÎªÖØÒªÉè¼ÆÈ˼ÙÔì±±¾©³ÇÊÐ×ÜÌ广»®¡¢Ê×¶¼Ö°ÄÜÖ÷ÌâÇø½ÚÔìÐÔ¾ßÌ广»®¡¢±±¾©ÊÐס·¿×¨Ïî¹æ»®¡¢±±¾©ÊгÇÊиüÐÂרÏî¹æ»®¡¢±±¾©ÊгÇÊиüÐÂÐж¯´òËã¼°Ö´Ðй滮×êÑеȳÁ´óÏîÄ¿£»²Î¼Ó±àдÖйú³ÇÊй滮ѧ»á¡¢×¡·¿Óë³ÇÏ罨É貿¶à²¿ÐÂÐͳÇÕò»¯¡¢³ÇÊиüеÈÁìÓòѧÊõ׍ָ£¬ÔÚÖйú³ÇÊй滮Äê»á¡¢³ÇÊй滮ÓëµØÀíѧÁìÓòÖ÷ÌâÆÚ¿¯°ä·¢¶àƪѧÊõÂÛÎÄ¡£
±¾ÎÄÄÚÈÝ×ªÔØ×Ô¡°ÖйúÈËÃñ´óѧ¹«¹²ÖÎÀíѧԺ¡±